ת´ï×ÊѶ¡¢Èö²¥¼ÛÖµ
Convey information and spread valueËÄ´¨2022ÄêÇï½ÓÄÉ¡°3+1+2¡±Ä£Ê½£¬£¬£¬£¬£¬ÕâЩ¡°Ð¡±×ª±äÄãµÃÖªµÀ~
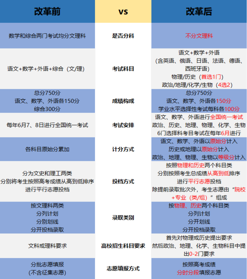
Ðû²¼Ê±¼ä£º2022-06-27 Ðû²¼Õߣº6ÔÂ27ÈÕÉÏÎ磬£¬£¬£¬£¬ËÄ´¨Ê¡½ÌÓýÌü¾ÙÐи߿¼×ÛºÏË¢ÐÂÐÂÎÅÍ¨Æø»á¡£¡£¡£¡£¡£»£»£»£»£»áÉÏ£¬£¬£¬£¬£¬ËÄ´¨Ê¡½ÌÓýÌüÐû²¼¡¶ËÄ´¨Ê¡ÉͨË׸ߵÈѧУ¿£¿£¿£¿£¿£¿£¿£¿¼ÊÔÕÐÉú×ÛºÏË¢ÐÂʵÑ鼯»®¡·£¬£¬£¬£¬£¬Ã÷È·2022ÄêÆô¶¯¸ß¿¼×ÛºÏˢУ¬£¬£¬£¬£¬2025ÄêÕûÌåʵÑ飬£¬£¬£¬£¬ÐÎÒòËØÀ࿼ÊÔ¡¢×ÛºÏÆÀ¼Û¡¢¶àÔª»¯Â¼È¡µÄ¸ßµÈѧУ¿£¿£¿£¿£¿£¿£¿£¿¼ÊÔÕÐÉúģʽ£¬£¬£¬£¬£¬½¡È«Ôö½ø¹«Õý¡¢¿ÆÑ§Ñ¡²Å¡£¡£¡£¡£¡£Ë¢Ðº󣬣¬£¬£¬£¬²»ÔÙʵÑéÎÄÀí·Ö¿Æ£¬£¬£¬£¬£¬½ÓÄÉ¡°3+1+2¡±Ä£Ê½¡£¡£¡£¡£¡£Õâ¾ÍÒâζ×Å£¬£¬£¬£¬£¬ËÄ´¨½ñÇïÈëѧµÄ¸ßһѧ×Ó½«½øÈ롰и߿¼¡±±¸Õ½¡£¡£¡£¡£¡£

ÊÂʵ¡°Ð¸߿¼¡±Õþ²ßˢеÄÒâÒåÊÇʲô£¿£¿£¿£¿£¿£¿£¿£¿ËüµÄ¡°Ð¡±ÔÚÄÇÀ£¿£¿£¿£¿£¿£¿£¿¼´½«×ß½ø¸ßÖÐУÃŵÄ×¼¸ßÒ»ÐÂÉúÃÇ£¬£¬£¬£¬£¬×÷Ϊ´¨ÄÚµÚÒ»Åú¡°³Ôó¦Ð·¡±µÄѧ×Ó£¬£¬£¬£¬£¬¾¿¾¹Ó¦¸ÃÔõÑùÑ¡¿Æ£¿£¿£¿£¿£¿£¿£¿£¿
½ÓÏÂÀ´ÈÃС¼ÑÖðһΪ¸÷È˽â´ð£º
¡°Ð¸߿¼¡±Õþ²ßÊÇÒÔϰ½üƽÐÂʱ´úÖйúÌØÉ«Éç»áÖ÷ÒåÍ·ÄÔΪָµ¼£¬£¬£¬£¬£¬ÈÏÕæ¹á³¹Âäʵµ³µÄÊ®¾Å´óºÍÊ®¾Å½ì¶þÖС¢ÈýÖС¢ËÄÖС¢ÎåÖÐÈ«»á¾«Éñ£¬£¬£¬£¬£¬Æ¾Ö¤ÌìϽÌÓý´ó»á°²ÅÅ£¬£¬£¬£¬£¬ÖÜÈ«¹á³¹µ³µÄ½ÌÓýÄ¿µÄ£¬£¬£¬£¬£¬ÂäʵÁ¢µÂÊ÷ÈË»ù´¡Ê¹Ãü£¬£¬£¬£¬£¬×÷ÓýµÂÖÇÌåÃÀÀÍÖÜÈ«Éú³¤µÄÉç»áÖ÷Ò彨ÉèÕߺͽӰôÈË¡£¡£¡£¡£¡£¹ØÓÚÉç»á¡¢Ñ§Ð£ºÍСÎÒ˽¼ÒÀ´Ëµ£¬£¬£¬£¬£¬¡°Ð¸߿¼¡±Ë¢Ð¶¼ÓÐ×ÅÖ÷ÒªµÄÒâÒ壺
1£©Í»ÆÆ¹Å°åÓýÈËģʽ
¡°Ð¸߿¼¡±½ÌÓýˢУ¬£¬£¬£¬£¬¾ÍÔÚÓÚÖÜÈ«»Ø¹é¡°ÒÔÈËΪ±¾£¬£¬£¬£¬£¬ÒÔÉúΪ±¾¡±µÄËØÖʽÌÓý½Ìѧģʽ£¬£¬£¬£¬£¬ÍƽøÍ¨Ë׸ßÖÐѧҵˮƽ¿¼ÊÔºÍѧÉú×ÛºÏËØÖÊÆÀ¼Û£¬£¬£¬£¬£¬ÅàÓýÊʺÏ˳ӦÓÚÐÂÊÀ¼ÍÐÂÌìÏÂÁ¢ÒìÐÍʵ¼ùÐ;ºÕùÐÍÈ˲𣡣¡£¡£¡£±¾´Î½ÌÓýˢУ¬£¬£¬£¬£¬Í»ÆÆÁ˹ŰåµÄÓý?ģʽ£¬£¬£¬£¬£¬´ó·ùÏ÷ÈõÁËÒÔÍù¡°Ó¦ÊÔ½ÌÓý¡±¡°Ì⺣սÊõ¡±¡°¿¼±¾Ö÷Ò塱µÄÓ°Ï죬£¬£¬£¬£¬¼á³ÖÒÔѧÉúΪÖÐÐÄ£¬£¬£¬£¬£¬Îª²î±ðÌõÀí¡¢²î±ðÀàÐ͵ÄÊܽÌÓýÕßÌṩ¸öÐÔ»¯¡¢¶àÑù»¯¡¢¸ßÖÊÁ¿µÄ½ÌÓýЧÀÍ£¬£¬£¬£¬£¬Ôö½øÑ§Éú×Ô¶¯Ñ§Ï°¡¢ÊÍ·ÅDZÄÜ¡¢ÖÜÈ«Éú³¤£¬£¬£¬£¬£¬ÈÃ?¿¼¾ò¿Í¸ü¶àµÄ×ÛºÏ?²Å¡£¡£¡£¡£¡£
2£©¸øÑ§Éú¸ü¶à×ÔÖ÷Ñ¡ÔñȨ
ÐÂ?¿¼¸Ä?£¬£¬£¬£¬£¬Èÿ¼ÊÔ±äµÃÔ½·¢¹«Õý¹ûÕæ£¬£¬£¬£¬£¬¸üÓÐÀûÓÚ×÷Óý¸öÐÔ»¯?²Å£¬£¬£¬£¬£¬ÍÚ¾ò×ÛºÏ?ƽ¸üÇ¿µÄѧ?¡£¡£¡£¡£¡£¸ß¿¼Ð§¹û²»ÔÙÊÇ´óѧÕÐÉúµÄΨһ¿¼Á¿£¬£¬£¬£¬£¬¶øÊDzο¼Ñ§Éú×ÛºÏËØÖÊÆÀ¼ÛЧ¹û£¬£¬£¬£¬£¬ÓÐÓÃ×èÖ¹ÁË?¿¼¶¨ÖÕ?µÄ¾ÖÏÞ£¬£¬£¬£¬£¬ÎªÑ§ÉúÌṩÁ˸ü¶àÉú³¤Ç±ÄܵÄʱ»ú¡£¡£¡£¡£¡£Í¬Ê±£¬£¬£¬£¬£¬°Ñ¡°ÈËÉúÑ¡ÔñȨ¡±Ç°ÖÃÁË£¬£¬£¬£¬£¬ÈÃѧÉú´Ó¸ß¶þÉõÖÁ¸ßÒ»¾Í×îÏÈ˼Á¿½áÒµºóµÄÆ«Ïò£¬£¬£¬£¬£¬¾¿¾¹ÊÇÑ¡Ôñ×Ô¼ºÉÆÓڵĿÆÄ¿ÕվɱãÓÚÌî×ÔÔ¸µÄ¿ÆÄ¿£¬£¬£¬£¬£¬ÕâÏ൱ÓÚ°ÑÑ¡ÔñȨ½»¸øÁËÿһ¸ö¿¼Éú¡£¡£¡£¡£¡£
С¼Ñͨ¹ýÒ»ÕÅͼ£¬£¬£¬£¬£¬ÈÃÄã¿´¶®Ð¸߿¼¡°Ð¡±ÔÚÄÇÀ

±ðµÄ£¬£¬£¬£¬£¬×î´óµÄ¸Ä±äÔÚÓÚ¸³·ÖÐÎʽµÄ¸Ä±ä¡£¡£¡£¡£¡£Ë¢ÐÂ֮ǰ£¬£¬£¬£¬£¬¿¼ÉúµÄ·ÖÊý¼´Îª¾íÃæµÃ·Ö£¬£¬£¬£¬£¬¶ø¸ß¿¼Ë¢ÐÂÖ®ºó½ÓÄÉ¡°Æ·¼¶¸³·Ö¡±£¬£¬£¬£¬£¬Ê²Ã´ÊÇÆ·¼¶¸³·Ö£¬£¬£¬£¬£¬Ð¡¼Ñ´øÄãÁ½ÕÅͼƬѧ»áÆ·¼¶¸³·ÖÅÌË㣺


ÖØÐ¸߿¼Õþ²ßµÄÖÖÖÖת±äÖпÉÒÔ¿´³ö£¬£¬£¬£¬£¬Éç»á¹ØÓÚÈ˲ŵÄÐèÇóÔ½·¢×·Çóרҵ»¯£¬£¬£¬£¬£¬¹ØÓÚѧУÀ´Ëµ¸üÐèÒªÌØÉ«»¯½Ìѧ£¬£¬£¬£¬£¬¹ØÓÚѧÉúÀ´Ëµ¿ÉÒÔÒÀ¾Ý×Ô¼ºµÄר³¤¡¢ÐËȤϲ»¶À´Ñ¡ÔñÏà¹Ø¿ÆÄ¿¡£¡£¡£¡£¡£Õâ¾ÍÒªÐÞÒµÉú¾ÙÐÐÉúÑÄÍýÏ룬£¬£¬£¬£¬ÈÃ×Ô¼º½øÈë¸ßÖÐÄÇÒ»¿Ì¾Í¶Ô×Ô¼ºµÄѧҵ¡¢Î´À´Ö°ÒµÄ¿µÄÓÐÇåÎúµÄÍýÏë¡£¡£¡£¡£¡£
и߿¼Õþ²ß×îÏÔÖøÒ»µãת±ä¾ÍÊÇ×÷·ÏÎÄÀí·Ö¿Æ£¬£¬£¬£¬£¬½ÓÄÉ¡°3+1+2¡±Ñ¡¿ÆÄ£Ê½£¬£¬£¬£¬£¬¡°3¡±ÎªÓïÎÄ¡¢Êýѧ¡¢ÍâÓ£¬£¬£¬£¬Îª±Ø¿¼¿ÆÄ¿£¬£¬£¬£¬£¬Ã¿¿Æ150·Ö¡£¡£¡£¡£¡£¡°1¡±ÎªÎïÀíºÍÀúÊ·2Ñ¡1£¬£¬£¬£¬£¬·ÖÖµ100·Ö¡£¡£¡£¡£¡£¡°2¡±ÔòΪÕþÖΡ¢µØÀí¡¢»¯Ñ§¡¢ÉúÎïÖÐ4Ñ¡2£¬£¬£¬£¬£¬Ã¿¿Æ100·Ö¡£¡£¡£¡£¡£

¹ØÓÚ½ñÇï¾ÍÒª×ß½ø¸ßÖпÎÌõÄѧÉúÀ´Ëµ£¬£¬£¬£¬£¬ÔõÑùÑ¡¿Æ¾Í³ÉΪÁËËûÃǼ´½«ÃæÁÙµÄÒ»¸öÄÑÌâ¡£¡£¡£¡£¡£ÔÚÃ÷È·ÔõÑùÑ¡¿ÆÖ®Ç°£¬£¬£¬£¬£¬ÒªÃ÷È·¡°Ð¡±¡¢¡°¾É¡±¸ß¿¼×î´óµÄ²î±ð£º
Ë¢ÐÂ֮ǰµÄ¸ß¿¼Ä£Ê½ÊDz¹¶ÌµÄ¿¼ÊÔ£¬£¬£¬£¬£¬Ñ§ÉúÄĿƲî¾ÍÕë¶ÔÐÔµØÔöǿѧϰ¡£¡£¡£¡£¡£¶øÐ¸߿¼Ë¢ÐÂÖ®ºóµÄģʽÔòÊÇÑﳤµÄ¿¼ÊÔ£¬£¬£¬£¬£¬¹ØÓÚѧÉúÓÐÓÅÊÆµÄ¿ÆÄ¿£¬£¬£¬£¬£¬ÔÚи߿¼Ä£Ê½Ï¸üÄÜʩչ³ö×ÔÉíµÄÓÅÊÆ¡£¡£¡£¡£¡£
1£©Ïàʶ×ÔÉíÓÅÊÆ£¬£¬£¬£¬£¬Æ¾Ö¤ÓÅÊÆÑ¡¿Æ
ÉÏÃæËµµ½Ð¸߿¼ÊÇÑﳤµÄ¿¼ÊÔ£¬£¬£¬£¬£¬ÏëÒªÔÚ¿¼ÊÔÖÐÍÑÓ±¶ø³ö£¬£¬£¬£¬£¬¾ÍÐèÒªÇåÎúÖªµÀ×Ô¼ºµÄÓÅÊÆÊÇÄÄЩ¿ÆÄ¿£¬£¬£¬£¬£¬ÓÅÏÈÑ¡Ôñ×ÔÉíµÄÓÅÊÆ¿ÆÄ¿¡£¡£¡£¡£¡£
2£©ÌáËÞÊÀÑÄÍýÏ룬£¬£¬£¬£¬¾ÙÐпÆÑ§Ñ¡¿Æ
ÿСÎÒ˽¼ÒÐÄÖж¼ÓÐ×Ô¼ºµÄÄ¿µÄ£¬£¬£¬£¬£¬»òÊdzÉΪҽÉú£¬£¬£¬£¬£¬»òÊdzÉΪ״ʦ£¬£¬£¬£¬£¬»òÊdzÉΪ´´ÒµÏòµ¼Õß......²î±ðµÄÖ°ÒµÐèҪѧϰ²î±ðµÄרҵ£¬£¬£¬£¬£¬²î±ðµÄרҵÔòÐèÒª¾ÙÐвî±ðµÄÑ¡¿Æ¡£¡£¡£¡£¡£
Ä¿µÄÖ°Òµ×Åʵ¾ÍÊÇ×ÔÉíÐËȤϲ»¶ÇãÏòµÄÌåÏÖ£¬£¬£¬£¬£¬¹ØÓÚ²»ÇåÎú×ÔÉíÐËȤϲ»¶µÄѧÉúÀ´Ëµ£¬£¬£¬£¬£¬¿ÉÒÔͨ¹ýÍê³ÉÉúÑIJâÆÀÀ´Ã÷È·¡£¡£¡£¡£¡£
£¨PS£º½Ó´ý¸÷È˲¦´ò×ðÁú¶¶È¦¹ÙÍø½ÌÓý-½ÓͼÑÔªÉúÑĽÌÓýÖÐÐÄÈÈÏߣ¬£¬£¬£¬£¬ÏêϸÏàʶ£º0816-2159333£©
ÍŽá×ÔÉíÐËȤϲ»¶ÓëÄ¿µÄÖ°ÒµµÄÑ¡¿Æ¸üΪ¿ÆÑ§£¬£¬£¬£¬£¬Ò²ÊǸüΪÊʺÏѧÉú×Ô¼ºµÄÑ¡¿ÆÓ´£¡
3£©Ïàʶ¸ßУÕÐÉú;¾¶£¬£¬£¬£¬£¬Ã÷È·Éýѧ·¾¶£¬£¬£¬£¬£¬ÍŽáÄ¿µÄԺУ»£»£»£»£»òÏà¹Ø×¨Òµ¾ÙÐÐÑ¡¿Æ
ͨÍù´óѧµÄ·²»µ«ÓÐÒ»Ìõ£¬£¬£¬£¬£¬Ñ§Éú¿ÉÒÔͨ¹ý×ÔÉíÏà¹ØÇéÐÎÑ¡ÔñÊʺÏ×ÔÉíµÄÉýѧ·¾¶¡£¡£¡£¡£¡£

¹ØÓÚ´ó´ó¶¼Ñ§ÉúÀ´Ëµ£¬£¬£¬£¬£¬Í¨Ë׸ߵÈѧУÕÐÉúÌìÏÂͳһ¿¼ÊÔÊÇÉýѧµÄ³£¼û·¾¶¡£¡£¡£¡£¡£¿ÉÊÇÔÚÕâÌõ·¾¶ÖУ¬£¬£¬£¬£¬Ñ§ÉúÓ¦¸ÃÌáǰÃ÷È·×Ô¼ºÏëҪѧϰÄÄһרҵ£¬£¬£¬£¬£¬Æ¾Ö¤×¨ÒµÂ¼È¡ÒªÇóÔÚ¸ßһʱ¾ÙÐÐÑ¡¿Æ¡£¡£¡£¡£¡£¿£¿£¿£¿£¿£¿£¿£¿ÉÒÔÆ¾Ö¤ÏÂͼÏàʶ¹ØÓÚÑ¡ÐÞ¿ÆÄ¿ÓÐÒªÇóµÄרҵ£º

и߿¼Ä£Ê½µÄÊ©ÐÐÊÇÌôÕ½Ò²ÊÇ»úÔµ£¬£¬£¬£¬£¬ÔÚÕâÑùµÄÅä¾°Ï£¬£¬£¬£¬£¬¸üÄÜÕ¹ÏÖ³ö×ÔÎÒÌØÉ«¡£¡£¡£¡£¡£ÁÐλѧ×Ó¸üÓ¦ÔÚ´Ëʱ×öºÃ×¼±¸£¬£¬£¬£¬£¬ÉîÈëÏàʶи߿¼£¬£¬£¬£¬£¬ÈÏÕæÆÊÎöи߿¼Õþ²ßÄÚÈÝ£¬£¬£¬£¬£¬·¢Ã÷×Ô¼ºµÄÓÅÊÆ¼°ÐËȤ£¬£¬£¬£¬£¬ÍŽáи߿¼Õþ²ßÒªÇ󣬣¬£¬£¬£¬×öµ½ÐØÓж¨¼û£¬£¬£¬£¬£¬Ì¹È»Ó½Ó½ðÇïÐÂѧÆÚ£¡
%
×èÖ¹0000-00-00 00:00:00
´¨¹«Íø°²±¸ 51010702000722ºÅ